快應·智能化運維服務
服務介紹:
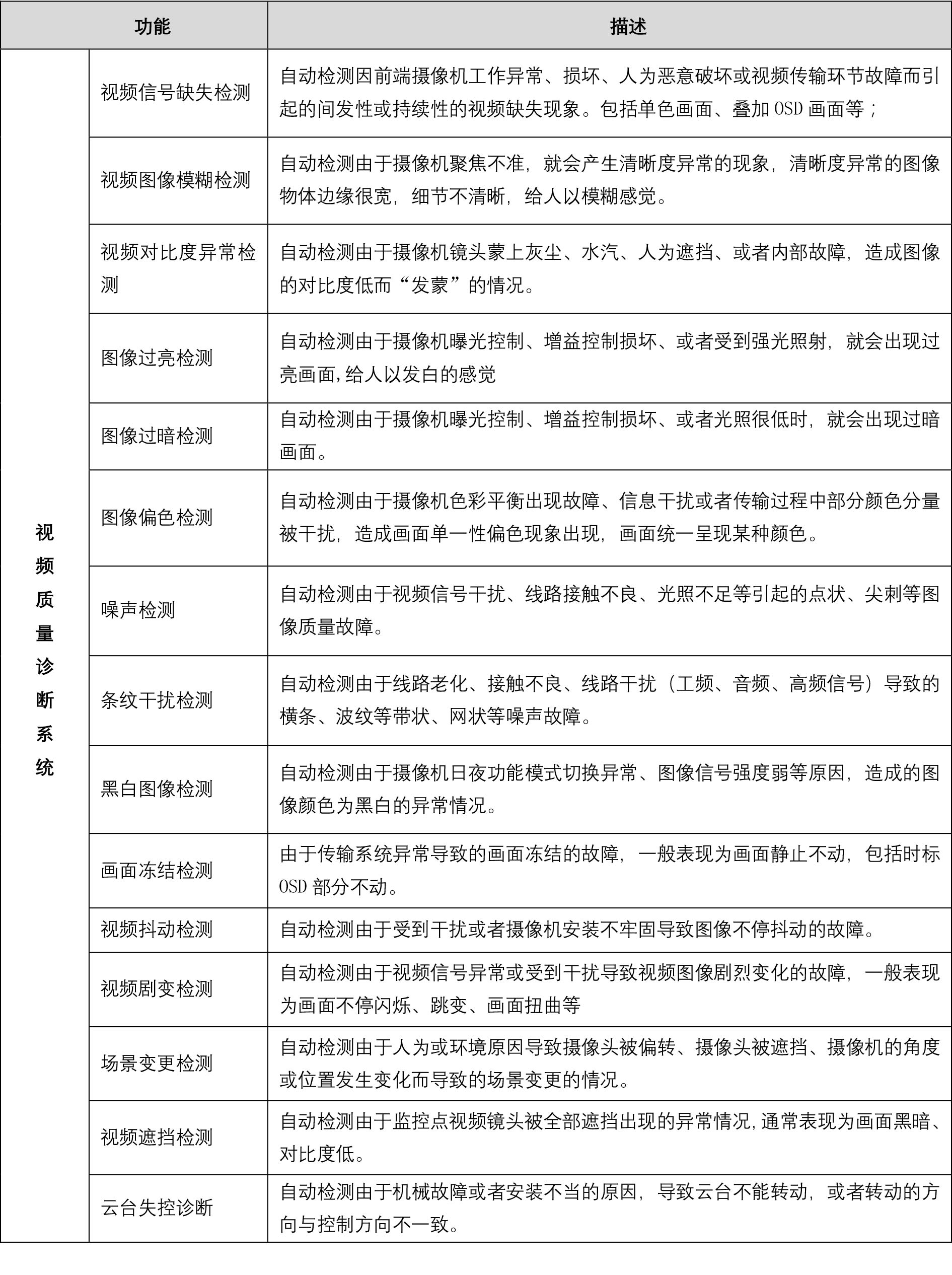
城市監控建設完成后,在實際監控運行過程中常常會出現設備掉線、鏡頭污濁、鏡頭遮擋、設備被破壞或偷盜,同時視頻質量也存在圖像異常(視頻丟失、圖像模糊、亮度異常、偏色異常、雪花點干擾、條紋干擾、畫面凍結、黑白圖像、視頻抖動、對比度異常、視頻劇變、視頻遮擋、場景變更、圖像過暗)、云臺異常等監控后期運維問題,如何快速高效的解決這些問題?宗保科技快應·控運維服務可以為城市管理者提供高效快捷的監控運維服務。服務內容:
攝像頭部分:鏡頭污濁清理、攝像頭掉線處理、視頻遮擋處理(特殊情況需雙方協調處理)、圖像模糊對焦服務、視頻抖動處理服務、場景同地點變更服務、云臺異常檢修服務、免費提供常用型號備用機服務(備用時間不超過1個月,全年不超過12次)、免費更換服務(指免費更換甲方提供的替換機)等。通信部分:通信線路定期免費維護、巡檢;重要監控區域通訊故障應急通信服務
服務理念:
主動發現、快速響應、高效處置、事后上報服務流程:
合同簽訂后由宗保科技按照行業標準在服務區域的機房免費部署運維服務系統(甲方也可自行購置運維平臺),對城域中現有監控設施進行調查建檔、同時對城域中監控設施網絡布線進行梳理,確保服務的標準化、快速化、精細化;將梳理的相關資料進行系統錄入、地圖標注、信息規整等工作,實現無紙化工作流,進入實際服務階段,實際服務階段主要工作包括:主動發現:值班人員一旦發現攝像頭故障將會主動派單維修,確保監控設施的高在線率。
快速響應:接到值班人員派單后,運維人員快速響應并在最短時間內出現場。
高效處置:到達現場后進行高效處置,能現場修復的現場修復,無法現場修復的為甲方提供快速更換或備機/備件更換服務。
事后上報:處理完成的時間要及時上報甲方,并告知甲方故障原因和修復狀況,實現明明白白做事。
運維平臺展示:
宗保科技綜合監控與運維管理系統系統立足國內安防行業視頻監控領域,遵循ITIL /ISO20000/ITSS等通用運維標準和規范,基于B/S結構,將以往對品牌多樣、位置分散、各自獨立管理的眾多視頻攝像機、平臺服務器、編解碼器(DVR、NVR)等視頻系統相關設備,進行有效的整合和關聯,實現視頻資源全面監控與集中統一管理。通過技術、流程、服務三者的有機結合,幫助用戶及時發現網內設備運行中所存在的問題,做到異常事件早發現、早解決,迅速恢復視頻監控系統運行環境,通過規范的流程化運維管理,將管理數據電子化,管理過程規范化。從而為網內運行環境構建統一、完善、主動的運維服務集中管理平臺,全面提升運維管理能力。
